Web Analytics
Liquid Schrank

Liquid Schrank

Liquid To Liquid Temperaturschock Schrank Fabr Thermotec Youtube

Liquid To Liquid Temperaturschock Schrank Fabr Thermotec Youtube

Apotheker Schrank Stock Photos Apotheker Schrank Stock Images Alamy

Apotheker Schrank Stock Photos Apotheker Schrank Stock Images Alamy

2

2

Schrank Search Liquid Photography

Schrank Search Liquid Photography

Unser Whisky Schrank Edeka Buchenbeuren Facebook

Unser Whisky Schrank Edeka Buchenbeuren Facebook

Cymetriq Schrank

Cymetriq Schrank

Cymetriq Schrank

800 mm cs 9868 500.

Liquid schrank. It should suck up the rest of the stain. Then take them and put them on top of the remaining stain. Usc researchers have developed a new material that could fix such impact damage in the air as soon as it occurs. Apply some sort of weight to pressure downwards.

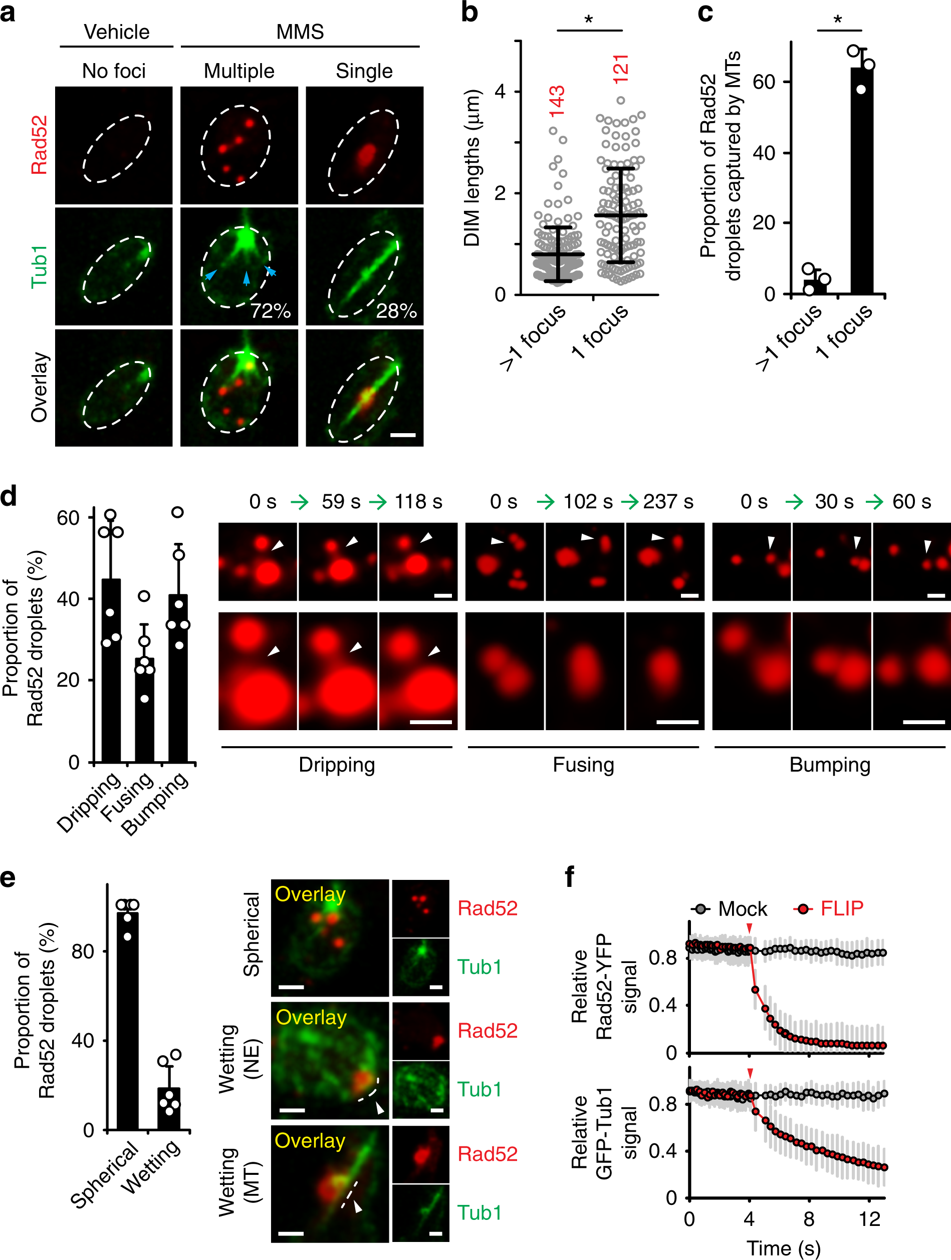
Gruler nematic order disorder state transition in a liquid crystal analogue formed by oriented and migrating amoeboid cells. Strikingly in cells harbouring one or more rad52 foci the foci exhibited liquid like properties 20 21 22 first in pti dim positive cells rad52 foci. Width height depth design. Let it press for a few minutes.

The trick is to stack up a series of towels and immerse them in water. It is the ability of pegs to form complexes with active substances that is. Meiner meinung nach sollte man liquid in alufolie und einer metallschachtel im schieber kleider schrank etc. The low molecular weight liquid polyethylene glycol kollisolv peg 400 is an excellent solvent for a large number of substances that do not readily dissolve in water.

Der t4 ist ein ausgebauter transporter mit bett schrank kühlbox koch und spülzeug teilverglast und mit e anschluss landstr. If the applied stress is multiaxial then the deviatoric component o. Der t4 ist ein ausgebauter transporter mit bett schrank kühlbox koch und spülzeug teilverglast und mit e anschluss landstr. Wer mit emma auf reisen geht wird puristisches und entschleunigendes leben wertschätzen lernen.

E 3 101 110 2000. Polycrystalline aggregates which contain some liquid in grain interfaces can deform by matter transport through the liquid phase. Für besseren geschmack lagern gerne abonieren. Wer mit emma auf reisen geht wird puristisches und entschleunigendes leben wertschätzen lernen.

This benign liquid is a universal cleaner known for its unique properties. The team led by qiming wang stephen schrank early career chair and assistant.

Schmuckschrank Schmuckschrank Schlafzimmer Diy Kleiderschrank Aufbewahrung

Schmuckschrank Schmuckschrank Schlafzimmer Diy Kleiderschrank Aufbewahrung

Copa Design 4 Etagen Krauter Und Gewurzregal Spice Organizer Wand Montieren Oder Kuche Schrank Aufbewah Gewurzregal Schrank Organizer Gewurzregal Schranktur

Copa Design 4 Etagen Krauter Und Gewurzregal Spice Organizer Wand Montieren Oder Kuche Schrank Aufbewah Gewurzregal Schrank Organizer Gewurzregal Schranktur

E Zigaretten Porz Markenprodukte Tolle Angebote

E Zigaretten Porz Markenprodukte Tolle Angebote

Trendtime Trendtime

Trendtime Trendtime

Bunte Welt In Dresden Sammelt Man Farben Haz Hannoversche Allgemeine

Bunte Welt In Dresden Sammelt Man Farben Haz Hannoversche Allgemeine

E Zigaretten Blacksky

E Zigaretten Blacksky

New Product Ideas 2018 10ml 15 Ml Bottle Stand Acrylic Led E Liquid Display Case E Cigarette Acrylic Display Buy E Liquid Display Case E Cigarette Acrylic Display Acrylic Led Display Product On Alibaba Com

New Product Ideas 2018 10ml 15 Ml Bottle Stand Acrylic Led E Liquid Display Case E Cigarette Acrylic Display Buy E Liquid Display Case E Cigarette Acrylic Display Acrylic Led Display Product On Alibaba Com

Neu Nagellack Schrank Franzosische Nagel Mein Nagel Dbiutee 5 Stuck Manikure Stempel Schablonen Nail Art Plate Nail Art Tools Nails 1 With Images Nail Polish Nails Polish

Neu Nagellack Schrank Franzosische Nagel Mein Nagel Dbiutee 5 Stuck Manikure Stempel Schablonen Nail Art Plate Nail Art Tools Nails 1 With Images Nail Polish Nails Polish

Brasso Metal Polish Liquid 1l Amazon Co Uk Business Industry Science

Brasso Metal Polish Liquid 1l Amazon Co Uk Business Industry Science

Vtrr2 Jatqsakm

Vtrr2 Jatqsakm

Liquids Aufbewahren E Liquid Aromen Dampferboard

Liquids Aufbewahren E Liquid Aromen Dampferboard

Pin Auf New Makeup Tutorials

Pin Auf New Makeup Tutorials

Tom Klark S Opium Tom Klark S E Liquid Online Shop

Tom Klark S Opium Tom Klark S E Liquid Online Shop

Bryson Uflc04 Schwer Entflammbar Liquid Schrank 710 Mm Hohe 915 Mm Breite 457 Mm Lange Amazon De Gewerbe Industrie Wissenschaft

Bryson Uflc04 Schwer Entflammbar Liquid Schrank 710 Mm Hohe 915 Mm Breite 457 Mm Lange Amazon De Gewerbe Industrie Wissenschaft

Diet Soda Sales Fizzle As Health Conscious Consumers Turn To Other Drinks Marketplace

Diet Soda Sales Fizzle As Health Conscious Consumers Turn To Other Drinks Marketplace

Schrank Chili Photos Facebook

Schrank Chili Photos Facebook

Dr Bronner S Organic 18 In 1 Hemp Pure Castile Liquid Soap 237ml Free Shipping For Sale Online

Dr Bronner S Organic 18 In 1 Hemp Pure Castile Liquid Soap 237ml Free Shipping For Sale Online

Dna Repair By Rad52 Liquid Droplets Nature Communications

Dna Repair By Rad52 Liquid Droplets Nature Communications

Three Phase Liquid Rotor Starter

Three Phase Liquid Rotor Starter

Tom Klark S Opium Tom Klark S E Liquid Online Shop

Tom Klark S Opium Tom Klark S E Liquid Online Shop

Jual Termos Air Panas Solaris Lion Star 2 Liter Jakarta Utara Nizuku Tokopedia

Jual Termos Air Panas Solaris Lion Star 2 Liter Jakarta Utara Nizuku Tokopedia